“史上最严”养犬新规施行,养犬人自研遛狗神器防被讹
封面新闻记者 杨芮雯
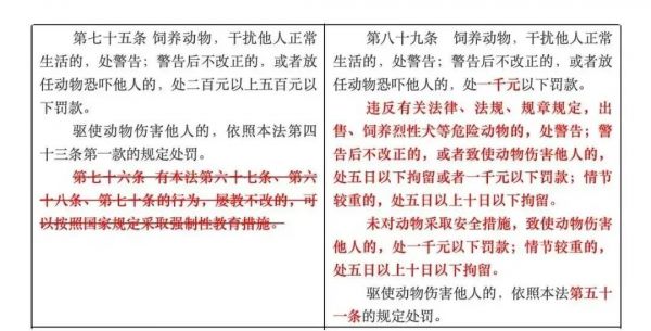
1月1日,新修订的《中华人民共和国治安管理处罚法》正式落地实行。此次修订首次将犬只不牵绳伤人、宠物扰民、违规饲养烈性犬等行为纳入法律惩戒范畴,根据情节轻重,相关责任人最高可面临10日拘留或1000元罚款的处罚。
记者走访调查发现,这部规范养犬行为、化解邻里矛盾的新法受到广泛关注,有人直呼“终于等到你”,直言深受不规矩养犬行为困扰已久。与此同时,也有部分养犬人却陷入了执行层面的困惑,为避免“碰瓷”式纠纷,有人更是脑洞大开,研发出“行狗记录仪”硬核自证。
围绕新规的落地和意义,记者邀请法律界人士给出了专业解读。
# A面 #
新规让文明养犬人更有底气
狗绳咨询量飙升
“早就该有这样的硬性规定了。”打开社交平台,类似的呼声随处可见。家住山西太原的养犬人王芳(化名)养了一只泰迪犬,同时也是社区居民自发组织的文明养犬志愿队队长。她直言,此前小区里总有少数人遛狗不牵绳,狗狗随地大小便,甚至追着孩子跑,邻里纠纷频发。“有一次邻居家小孩被未牵绳的柯基绊倒,家长和犬主吵得不可开交,最后闹到派出所都没解决。”王芳说,新规明确处罚标准,让文明养犬有了法律支撑,也让守规矩的养犬人更有底气。
在她的带动下,志愿队发起“文明养犬承诺书”签订活动,短短一周就有80多位养犬人签字。大家不仅自觉牵绳、拾便,还主动在遛狗时佩戴“文明养犬”标识牌,遇到老人小孩都会提前避让。如今,小区里牵绳遛狗的人明显多了,邻里之间因犬只引发的口角争执大幅下降。

居民自发拴绳文明养犬
成都金牛区的养犬人张萌也分享了自己的改变。她养了一只法斗,以前偶尔会因为图省事,没能及时清理狗狗在小区绿化带留下的粪便。新规出台后,她不仅随身携带拾便袋,还会自备湿巾清理狗狗踩过的公共座椅。
“新规不仅是约束,也提醒我们要对自己的宠物负责。”在她的影响下,同单元的几位养犬人也开始自觉维护公共卫生,小区环境焕然一新。
文明养犬的自觉,也直接带动了合规养犬装备市场的热度。
记者从各大电商平台了解到,近期狗绳、嘴套、宠物定位器等合规防护用品咨询量、下单量双双激增,多款热销单品月销量环比增长数倍,相关品类市场热度持续攀升。
在电商平台某宠物用品旗舰店,一款售价89元的反光防挣脱狗绳月销量已突破1.2万件。客服向记者坦言,自新法的消息公布后,这款狗绳咨询量便居高不下,日均咨询量超百条,咨询客户大多重点关注绳子牢固度、反光效果及合规性。客服同时透露,自去年12月以来店铺整体销售额较11月增长明显,其中狗绳、嘴套等合规装备销量占比超七成,成为店铺销售主力。
线下宠物用品店也同步迎来销售高峰。成都多家线下宠物店店主表示,近期到店选购合规遛狗装备的顾客明显增多,加固牵引绳、静音嘴套最受青睐,部分热门款式时常断货。
业内人士分析,宠物防护装备的热销,本质上是养犬人主动遵守新法的直观体现。随着新法正式实施,涉犬纠纷处置力度持续加大,养犬人对合规、实用防护装备的需求将进一步提升,相关细分市场仍有较大增长空间
# B面 #
养犬人反映执行困惑
有人自研“行狗记录仪”避“碰瓷”
记者同样观察到,也有部分养犬人对新法部分条款表达了困惑。
“牵绳、戴嘴套、避高峰,这些我都能做到,但‘恐吓他人’‘干扰生活’的界定有些模糊。”家住成都锦江区的养犬人张倩养着一只金毛犬,她向来是社区里公认的文明养犬人,却在新法落地后多了几分顾虑。上周她带狗在绿道散步,金毛只是凑到一位路人脚边嗅了嗅,对方就面露警惕地退了好几步,还嘟囔着“你的狗吓我一跳”。“万一对方咬定被吓到,说我放任动物恐吓他人,我拿什么证明自己没错?”张倩的困惑,在多个养犬人群聊中引发共鸣。

网友分享网上遛狗 图片来源社交平台

网友分享防碰瓷办法 图片来源社交平台
家住青羊区的李先生养了一只柴犬,为了避免不必要的纠纷,他特意调整了遛狗时间。“以前早晚饭后遛狗,现在专门等上午9点后、下午3点前,避开老人买菜、孩子上学的高峰时段。”他坦言,希望在规则框架下,找到更稳妥的相处方式。
记者注意到,在宠物防护装备市场中,一款由养犬人自主研发的全方位“行狗记录仪”近期在社交平台悄然走红,受到多位网友热议和点赞,其研发者王鹏是一位两岁西高地犬“樱桃”的主人,也是一名传媒专业出身的摄影爱好者。

王鹏和宠物“樱桃” 图据受访者
“我完全支持文明养宠,也认同新规对不文明养犬行为的惩戒,不过作为养犬人,我担心那种‘无法自证’的无力感。”
王鹏表示,养犬人在涉犬纠纷中往往处于弱势地位。“哪怕是对方故意挑衅,或者狗狗只是正常互动,在没有证据的情况下,我们很难说清楚。碰上不讲道理的,真的有可能被讹诈。”

王鹏设计可挂脖和固定在手臂上的“行狗记录仪” 图据受访者
凭借传媒专业的知识储备和摄影爱好,王鹏联合同样热爱摄影的朋友们,开始了产品研发。“传统的宠物记录仪要么固定在狗身上,拍摄角度太低,要么需要额外携带,操作很不方便。”王鹏说,他们经过多次试验,最终设计出可挂脖和固定在手臂上的“行狗记录仪”,“这个位置正好站在狗主人的视角和高度,能够全方位监测宠物的行踪轨迹以及附近的人和事物,非常轻便灵活,拍摄效果更全面、更清晰。”
这款“行狗记录仪”在社交平台发布后,第一条帖子就有20万阅读量,私信他了解产品的养宠人更是数不胜数。王鹏直言,没想到市场需求会如此旺盛,仅5天时间,咨询量就有5000多、预售订单就超过了200个,目前产品正在进行最后的测试调试,预计元旦后就能正式推出。
“订单数量可观,其实也从侧面反映了养犬人的担忧。”王鹏坦言,很多买家在咨询时都表示,这个产品哪怕只派上一次用场,能避免一次纠纷,就物超所值。“他们要的不是一个简单的拍摄工具,而是一份应对风险的安全感。”
# 律师建议 #
明确条款界定标准
严处恶意碰瓷索赔行为
“新修订的《治安管理处罚法》第八十九条,将饲养动物干扰他人生活、放任动物恐吓他人、未采取安全措施致动物伤人等行为纳入惩戒范畴,不仅在制度层面填补了涉犬治理的部分空白,更能有效强化养犬人责任意识,引导全社会凝聚文明养犬共识。”

《中华人民共和国治安管理处罚法》新旧法对比)图片来源九派新闻
陕西恒达律师事务所高级合伙人、知名公益律师赵良善在接受记者采访时谈到,新法的实施能有效增强养犬人责任意识。其明确的惩戒措施,最高可处10日拘留或1000元罚款,倒逼养犬人主动落实牵绳、戴嘴套等安全措施,减少不文明养犬行为。新法将烈性犬违规饲养、犬只伤人等行为纳入法律约束,有效降低犬只对路人的人身威胁,缓解邻里因养犬产生的矛盾。与此同时,新法还直接带动狗绳、嘴套、宠物记录仪等防护装备市场的规范化发展,推动相关产品向合规化、实用化升级,引导社会形成文明养犬共识,促进养犬人与非养犬人相互尊重,构建和谐的公共生活环境。
针对部分养犬人的困惑,赵良善指出,从根本上化解人与犬只的矛盾,还需进一步明确相关条款界定标准。
他建议,由公安、畜牧部门联合出台配套细则,明确“恐吓他人”的具体情形和“干扰他人生活”的量化标准,以此统一执法尺度。相关部门要明确涉犬纠纷举证规则,主张被动物恐吓或伤害的一方承担初步举证责任,养犬人已采取安全措施的可作为减责或免责依据。同时推动老旧小区、公园等涉犬纠纷高发区域的公共监控全覆盖,并引入社区居委会、宠物行业协会等第三方力量参与纠纷调解。
他特别强调,要依法严处恶意碰瓷、虚假索赔行为。各地可实施分区域差异化养犬管理,明确导盲犬等特殊犬只的出行权利及豁免条件。相关部门还可以建立犬只登记、免疫、芯片植入的全流程溯源管理制度,实现对犬只的规范化管理。
部分图片由受访者提供
编辑 张任姣 文康林
责编 夏丽娟
审核 张菲菲
相关知识
遛狗不牵绳、不及时清理犬类粪便等不文明养狗行为以及犬只伤人致纠纷频发多地出台“最严”犬类管理条例—深 读—信阳晚报数字报刊
遛狗不牵绳、不及时清理犬类粪便?多地出台“最严”犬类管理条例
不文明养狗引发7千余起伤人事件!多地出台“史上最严”养犬条例
犬只伤人致纠纷频发 多地出台“最严”犬类管理条例
贵州最严养狗新规,宠物伤人法律责任
@江城人,你最关注的养犬新规来喽!
白天不能遛狗了?史上最严“限狗令”出台!
新修订的《动物防疫法》即将施行 遛狗不拴绳将涉嫌违法
安徽多地出台养犬新规 宠物犬要植入“电子身份证”
@养犬人!新修订《治安管理处罚法》
原文链接: “史上最严”养犬新规施行,养犬人自研遛狗神器防被讹 https://www.mcbbbk.com/newsview1332868.html
| 上一篇: 今起遛狗不拴绳最高拘留10天 新... | 下一篇: “史上最严”养犬新规今起施行 养... |
推荐分享

- 1养玉米蛇的危害 28992
- 2狗交配为什么会锁住?从狗狗生... 7403
- 3我的狗老公李淑敏33——如何... 6430
- 4豆柴犬为什么不建议养?可爱的... 4770
- 5南京宠物粮食薄荷饼宠物食品包... 4714
- 6中国境内禁养的十大鸟种,你知... 4686
- 7自制狗狗辅食:棉花面纱犬的美... 4429
- 8家养水獭多少钱一只正常 4357
- 9湖南隆飞尔动物药业有限公司宠... 4316
- 10广州哪里卖宠物猫狗的选择性多... 4265




