
报告导读:
宠物风味剂也常被称作诱食剂、调味剂或食欲增强剂,是一种专门为提升宠物猫和狗对食物的兴趣而设计的调味料。由于常见的宠物粮食在制作过程中,食材本身的味道往往会被大幅去除,而宠物对于食物的味觉需求又相对单一,因此,宠物食品风味剂的使用显得尤为重要。目前,宠物风味剂广泛存在于各类宠物商品食品中,如猫干粮、猫零食,甚至高品质的罐头里。随着近年来宠物市场的蓬勃发展,具有适口性特点的猫粮、狗粮等宠物食品及营养品需求增长,驱动宠物风味剂市场较快发展。数据显示,2024年中国宠物风味剂行业市场规模达到10亿元,预计2025年行业市场规模增长至10.5亿元。随着技术水平的不断提高,宠物风味剂企业将开发出不同风味的产品,以满足下游市场不断变化的需求,进一步推动行业规模增长。
基于此,依托智研咨询旗下宠物风味剂行业研究团队深厚的市场洞察力,并结合多年调研数据与一线实战需求,智研咨询推出《2026-2032年中国宠物风味剂行业市场全景调研及投资潜力研判报告》。本报告立足宠物风味剂新视角,聚焦行业核心议题——变化趋势(怎么变)、用户需求(要什么)、投放选择(投向哪)、运营方法(如何投)及实践案例(看一看),期待携手行业伙伴,共谋行业发展新格局、新机遇,推动宠物风味剂行业发展。
观点抢先知:
相关概述:宠物风味剂也常被称作诱食剂、调味剂或食欲增强剂,是一种专门为提升宠物猫和狗对食物的兴趣而设计的调味料。它多以动物肌肉组织或内脏为主要原料,经预处理后,加入特定的水解酶使动植物蛋白水解成氨基酸等小分子物质,添加一定量的还原糖、氨基酸等其他辅料,在加热条件下发生美拉德反应,最后通过风味固定生成具有一定适口性的宠物风味剂,通过喷雾干燥等方式获得粉状风味剂。
产业链:从产业链来看,宠物风味剂行业上游原材料主要包括肉类、水解酶、氨基酸、还原糖、柠檬酸、食盐等,这些原材料直接影响宠物风味剂的质量。中游是指宠物风味剂的生产制造。下游是指应用领域,即宠物行业。
产业链下游:随着我国宠物产业的快速发展,科学养宠观念逐渐深入人心,消费者对宠物食品的品质越来越重视,不仅要求宠物食品能满足宠物的日常营养需求,也越来越关注宠物粮食的适口性。宠物风味剂的添加在一定程度上能够提高宠物食品的适口性,因此宠物风味剂的研究成为宠物食品开发过程中重要的一部分。近年来,我国宠物食品行业市场规模不断扩大,2024年中国宠物食品行业市场规模达到1668亿元,同比上涨7.5%;预计2025年中国宠物食品行业市场规模增长至1755亿元。
发展现状:随着近年来宠物市场的蓬勃发展,具有适口性特点的猫粮、狗粮等宠物食品及营养品需求增长,驱动宠物风味剂市场较快发展。数据显示,2024年中国宠物风味剂行业市场规模达到10亿元,预计2025年行业市场规模增长至10.5亿元。
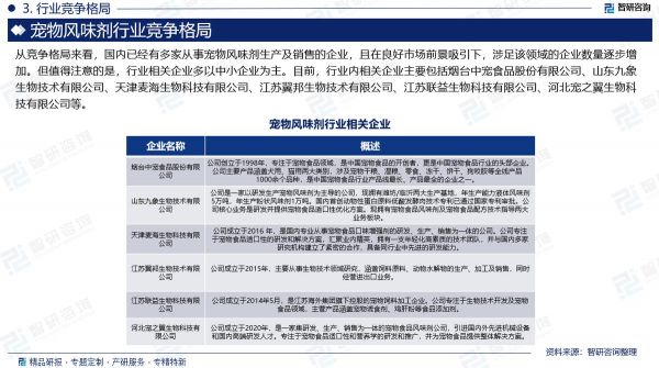
企业格局:国内已经有多家从事宠物风味剂生产及销售的企业,且在良好市场前景吸引下,涉足该领域的企业数量逐步增加。但值得注意的是,行业相关企业多以中小企业为主。目前,行业内相关企业主要包括烟台中宠食品股份有限公司、山东九象生物技术有限公司、天津麦海生物科技有限公司、江苏翼邦生物技术有限公司、江苏联益生物科技有限公司、河北宠之翼生物科技有限公司等。
市场趋势:(1)伴随宠物饲养观念的更广泛普及以及人均宠物消费支出的增加,我国宠物食品的市场空间将进一步扩大,而且,基于消费水平的提升,消费者对宠物食品的适口性关注度也越来越高,进而带动宠物风味剂市场的不断发展。由此来看,宠物风味剂有着良好的市场前景。(2)随着宠物风味剂行业的发展,市场竞争将愈演愈烈。这使得越来越多的宠物风味剂企业正不断加强海外布局,寻求新的市场增量。(3)未来,我国将出台多项政策,进一步规范宠物风味剂发展。
报告相关内容节选:



数据来源与处理说明:
《2026-2032年中国宠物风味剂行业市场全景调研及投资潜力研判报告》基于最新、最全的中国产业链数据,融合权威官方统计、深度企业调研、资本市场洞察及全球信息,通过严格的智能处理和独家算法验证,确保分析结论高度可靠、透明且可追溯。

智研咨询专注产业咨询十五年,是中国产业咨询领域专业服务机构。公司以“用信息驱动产业发展,为企业投资决策赋能”为品牌理念。为企业提供专业的产业咨询服务,主要服务包含精品行研报告、专项定制、月度专题、市场地位证明、专精特新申报、可研报告、商业计划书、产业规划等。提供周报/月报/季报/年报等定期报告和定制数据,内容涵盖政策监测、企业动态、行业数据、企业排行、产品价格变化、投融资概览、市场机遇及风险分析等。






