计算机毕业设计springboot基于的宠物领养管理系统 流浪动物线上领养与养护一体化平台(SpringBoot 实现) 基于 SpringBoot 的公益宠物归宿撮合系统
计算机毕业设计springboot基于的宠物领养管理系统79ce4573 (配套有源码 程序 mysql数据库 论文)
本套源码可以在文本联xi,先看具体系统功能演示视频领取,可分享源码参考。
城市角落里,流浪猫狗的数量正随季节悄然增长,而传统领养渠道信息分散、流程冗长,让“给毛孩子一个家”变成一句口号。把领养搬到线上,用代码缩短善意与距离,正是这套 SpringBoot 宠物领养管理系统诞生的理由。
整套系统围绕“让信息多跑路、让领养少跑腿”设计,前端 Vue 负责颜值,后端 SpringBoot 负责稳健,MySQL 记录每一次心跳。打开首页,宠物卡片、知识文章、热门社区帖子瀑布式呈现;搜一只“2 岁柯基”,详情页立刻给出性别、年龄、疫苗记录、身体状态,还能一键收藏、评论、立即申请。
功能清单一口气列完,不遗漏任何角落:
宠物信息登记与展示(名称、封面、种类、性别、品种、年龄、性情、爱好、状态、身体状况、疫苗记录、详情)
领养申请与审核(申请日期、原因、联系人、手机号、审核状态、回复)
宠物服务发布与预约(服务名称、封面、分类、价格、对象、预约须知、负责人、联系方式、详情、预约编号、预约时间、备注、支付状态)
宠物社区交流(发帖、回帖、置顶、状态)
宠物知识库(分类、标题、简介、图文内容、点赞、点踩、收藏、点击统计)
留言反馈(图文留言、管理员回复)
个人中心(资料修改、密码修改、我的发布、我的收藏、我的申请、我的预约)
后台管理(用户管理、服务分类管理、宠物种类管理、领养管理、服务管理、预约管理、社区管理、留言管理、系统配置、轮播公告)
一句话总结:从宠物建档、领养撮合、服务预约、知识科普到社区互动,所有环节被装进同一套代码,让流浪动物更快遇见心软的神,也让每一次领养都有数据可循、有服务可续。
注:以上是纯课题毕业设计功能介绍,并非实际开发完成,最终开发完成的毕业设计程序以下面的的环境软件、功能图和界面为准。
系统所需要的环境软件:idea、eclipse+mysql5.7、8.0+Navicat+JDK1.8+tomcat7.0
系统用例分析
宠物领养管理系统综合网络空间开发设计要求。目的是将传统管理方式转换为在网上管理,完成宠物领养管理的方便快捷、安全性高、交易规范做了保障,目标明确。宠物领养管理系统可以将功能划分为管理员功能和用户功能。
(1)管理员关键功能包含我的账号、用户管理、服务分类管理、宠物种类管理、宠物领养管理、宠物服务管理、领养申请管理、预约服务管理、宠物社区、留言反馈、系统管理等进行管理。管理员用例如下:

图3-1 管理员用例图
(2)用户关键功能包含个人中心、修改密码、领养申请、预约服务、我的发布、我的收藏等进行管理。用户用例如下:

图3-2 用户用例图
3.5 系统流程分析
系统登录流程图如图所示3-3所示。

图3-3 系统登录流程图
用户和管理员可以添加信息,内容没有问题之后按下确定键就添加成功了。添加信息流程图如图3-4所示.

图3-4 添加信息流程图
用户可以选择把自己发布的信息删掉,选择要删除的文章确认之后,删除信息的操作就完成了。删除信息流程图如图3-5所示。

图3-5 删除信息流程图
3.6 本章小结
本章主要是对宠物领养管理系统的可行性分析和所要实现的功能进行分析,在对一系列的系统可行性分析之后,又详细的讲述了项目的目标与原则,让人们深刻的了解宠物领养管理系统的设计思想,之后重点对登录模块、添加模块和删除模块的流程进行了详细的图文介绍。
第4章 系统设计
本章主要讲述的是宠物领养管理系统的设计开发结构,简单介绍了开发流程与数据库设计的原则以及数据表的关系结构图,并且详细的展示了数据表的内部结构信息与属性。
4.1 系统体系结构
管理员模块属于是网站的后台,进入之后有大量的管理员功能,管理员也可以使用其他用户模块的功能,为了维护网站的稳定与页面的布局,将管理员模块的功能详细化后可以使用系统管理对页面进行布局修改,可以发布公告提示用户规范,宠物领养管理系统总体结构如图4-1所示。

图4-1 系统总体结构图
4.2 数据库设计原则
数据库设计之后,根据数据库关系,可以更加清晰地了解到数据库结构,每一个数据表之间的关系,再创建数据表。快速更改和查询对应的信息,有了数据库就不用在程序和代码中寻找。
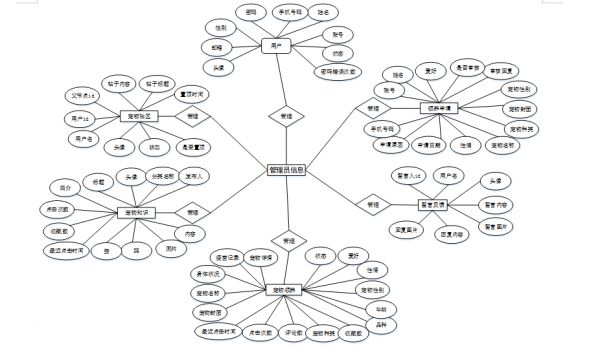
分析宠物领养管理系统的数据结构后,系统局部E-R实体如下图所示。

图4-2 局部E-R图
系统实现
本章讲述的是系统对各个模块功能实现的效果图,对首页、管理员功能和用户功能分别进行了展示,页面布局清晰,操作简单快捷,基本实现了对用户和管理员对系统的需求。
5.1 系统功能实现
当人们打开系统的网址后,首先看到的就是首页界面。在这里,人们能够看到系统的导航条,通过导航条导航进入各功能展示页面进行操作。系统首页界面如图5-1所示:

图5-1 系统首页界面
系统注册:在注册流程中,用户在Vue前端填写必要信息(如用户名、密码等)并提交。前端将这些信息通过HTTP请求发送到Java后端。后端处理这些信息,检查用户名是否唯一,并将新用户数据存入MySQL数据库。完成后,后端向前端发送注册成功的确认,前端随后通知用户完成注册。这个过程实现了新用户的数据收集、验证和存储。系统注册页面如图5-2所示:

图5-2系统注册页面
宠物领养:在宠物领养页面的输入栏中输入宠物名称进行查询,可以查看到宠物领养详细信息,并根据需要进行评论或收藏操作;宠物领养页面如图5-3所示:

图5-3宠物领养详细页面
宠物知识:在宠物知识页面的输入栏中输入标题进行查询,可以查看到宠物知识详细信息,并根据需要进行点赞或收藏操作;宠物知识页面如图5-4所示:

图5-4宠物知识详细页面
个人中心:在个人中心页面通过填写个人详细信息进行更新操作,还可以对个人中心、修改密码、领养申请、预约服务、我的发布、我的收藏进行详细操作;如图5-5所示:

图5-5个人中心界面
4.4 本章小结
本章具体讲述了系统的大体结构,主要包括管理员和用户两大模块,使其各个功能简洁明了。同时对数据库的设计原则进行分析,从而提高了系统的效率。
5.2 管理员模块实现
在登录流程中,用户首先在Vue前端界面输入用户名和密码。这些信息通过HTTP请求发送到Java后端。后端接收请求,通过与MySQL数据库交互验证用户凭证。如果认证成功,后端会返回给前端,允许用户访问系统。这个过程涵盖了从用户输入到系统验证和响应的全过程。如图5-6所示。

图5-6 后台登录界面
管理员进入主页面,主要功能包括对我的账号、用户管理、服务分类管理、宠物种类管理、宠物领养管理、宠物服务管理、领养申请管理、预约服务管理、宠物社区、留言反馈、系统管理等进行操作。管理员主页面如图5-7所示:

图5-7 管理员主界面
用户管理功能在视图层(view层)进行交互,比如点击“查询、添加或删除”按钮或填写用户管理表单。这些用户管理表单动作被视图层捕获并作为请求发送给相应的控制器层(controller层)。控制器接收到这些请求后,调用服务层(service层)以执行相关的业务逻辑,例如验证输入数据的有效性和与数据库的交互。服务层处理完这些逻辑后,进一步与数据访问对象层(DAO层)交互,后者负责具体的数据操作查看、修改或删除用户信息,并将操作结果返回给控制器。最终,控制器根据这些结果更新视图层,以便用户管理功能可以看到最新的信息或相应的操作反馈。如图5-8所示:

图5-8用户管理界面
宠物种类管理功能在视图层(view层)进行交互,比如点击“查询、添加或删除”按钮或填写宠物种类管理表单。这些宠物种类管理表单动作被视图层捕获并作为请求发送给相应的控制器层(controller层)。控制器接收到这些请求后,调用服务层(service层)以执行相关的业务逻辑,例如验证输入数据的有效性和与数据库的交互。服务层处理完这些逻辑后,进一步与数据访问对象层(DAO层)交互,后者负责具体的数据操作查看、修改或删除宠物种类信息,并将操作结果返回给控制器。最终,控制器根据这些结果更新视图层,以便宠物种类管理功能可以看到最新的信息或相应的操作反馈。如图5-9所示:

图5-9宠物种类管理界面
宠物领养管理功能在视图层(view层)进行交互,比如点击“查询、添加或删除”按钮或填写宠物领养管理表单。这些宠物领养管理表单动作被视图层捕获并作为请求发送给相应的控制器层(controller层)。控制器接收到这些请求后,调用服务层(service层)以执行相关的业务逻辑,例如验证输入数据的有效性和与数据库的交互。服务层处理完这些逻辑后,进一步与数据访问对象层(DAO层)交互,后者负责具体的数据操作查看、修改、查看评论或删除宠物领养信息,并将操作结果返回给控制器。最终,控制器根据这些结果更新视图层,以便宠物领养管理功能可以看到最新的信息或相应的操作反馈。如图5-10所示:

图5-10宠物领养管理界面
源码无偿分享,文未领取
相关知识
计算机毕业设计springboot基于的宠物领养管理系统 流浪动物线上领养与养护一体化平台(SpringBoot 实现) 基于 SpringBoot 的公益宠物归宿撮合系统
基于 SpringBoot 宠物领养智能匹配系统
基于SpringBoot的宠物领养系统(程序+论文)
基于SpringBoot实现的宠物领养系统平台功能五
基于springboot的流浪动物领养系统计算机毕业设计
【开题报告】基于Springboot的流浪动物领养管理系统
Springboot计算机毕业设计基于框架的流浪动物管理系统设计与实现01f4a
基于SpringBoot实现的宠物领养系统平台功能六
Springboot计算机毕业设计宠物领养平台f2308
基于SpringBoot的宠物寄领养网站管理系统
网址: 计算机毕业设计springboot基于的宠物领养管理系统 流浪动物线上领养与养护一体化平台(SpringBoot 实现) 基于 SpringBoot 的公益宠物归宿撮合系统 https://www.mcbbbk.com/newsview1339330.html
| 上一篇: 宠物侵权责任承担及案例.docx |
下一篇: 同远望谷一起来看:RFID焕新智 |
推荐分享
- 1养玉米蛇的危害 28694
- 2狗交配为什么会锁住?从狗狗生 7180
- 3我的狗老公李淑敏33——如何 6236
- 4豆柴犬为什么不建议养?可爱的 4637
- 5南京宠物粮食薄荷饼宠物食品包 4563
- 6中国境内禁养的十大鸟种,你知 4429
- 7湖南隆飞尔动物药业有限公司宠 4259
- 8自制狗狗辅食:棉花面纱犬的美 4257
- 9家养水獭多少钱一只正常 4212
- 10广州哪里卖宠物猫狗的选择性多 4122
