TSDPIA 03





已阅读5页,还剩1页未读, 继续免费阅读
付费下载
下载本文档
版权说明:本文档由用户提供并上传,收益归属内容提供方,若内容存在侵权,请进行举报或认领
文档简介
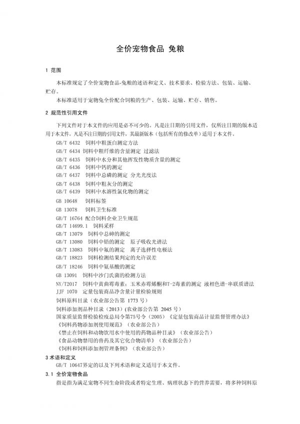
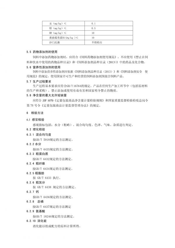
ICS65.120T团体标准T/SDPIA03-2022全价宠物食品兔粮Completepetfood—Rabbitfood2022.2.17发布2022.2.18实施山东省宠物行业协会发布前言GB/T1.1-2009本标准主要起草人:刘公言、孙海涛、刘朋兵、张虹、王琳、吴文杰、刘策、白莉雅、李志成、黄鹏。本标准为首次发布。全价宠物食品兔粮范围本标准规定了全价宠物食品-兔粮的述语和定义、技术要求、检验方法、包装、运输、贮存。本标准适用于宠物兔全价配合饲粮的生产、包装、运输、贮存、销售。规范性引用文件(包括所有的修改单适用于本文件。GB/T6432饲料中粗蛋白测定方法GB/T6434饲料中粗纤维的含量测定过滤法GB/T6435饲料中水分和其他挥发性物质含量的测定GB/T6436饲料中钙的测定GB/T6437饲料中总磷的测定分光光度法GB/T6438饲料中粗灰分的测定GB/T6439饲料中水溶性氯化物的测定GB10648饲料标签GB13078饲料卫生标准GB/T16764配合饲料企业卫生规范GB/T14699.1饲料采样GB/T13079饲料中总砷的测定GB/T13080饲料中铅的测定原子吸收光谱法GB/T13083饲料中氟的测定离子选择性电极GB/T18823饲料检测结果判定的允许误差GB/T18246饲料中氨基酸的测定GB13091饲料中沙门氏菌的检测方法NY/T2017饲料中黄曲霉毒素;玉米赤霉烯酮和T-2毒素的测定液相色谱-串联质谱法JJF1070定量包装商品净含量计量检验规则饲料原料目录(农业部公告第1773号)饲料添加剂品种目录(2013)(农业部公告第2045号)国家质量监督检验检疫总局令第75号令(2005)《定量包装商品计量监督管理办法》《饲料药物添加剂使用规范》(农业部公告)《禁止在饲料和动物饮用水中使用的药物品种目录》(农业部公告)《食品动物禁用的兽药及其它化合物清单》(农业部公告)《饲料和饲料添加剂管理条例》(农业部公告)术语和定义GB/T10647界定的以及下列术语和定义适用于本文件。全价宠物食品指是指为满足宠物不同生命阶段或者特定生理、病理状态下的营养需要,将多种饲料原料和饲料添加剂按照一定比例配制的食品,单独使用即可满足宠物全面营养需要。宠物兔全价宠物兔粮指为满足宠物兔的营养需要,将多种饲料原料和饲料添加剂按照一定比例配制的饲粮,单独使用即可满足宠物兔全面营养需要。原料要求技术要求感官性状色泽均匀一致、无霉变、结块及异味的固体颗粒。加工质量混合均匀度,其变异系数CV应不大于10%。营养成分1的规定。表1宠物兔全价配合饲料营养成分项目宠物兔粮分级特级优级水分%≤13.013.0粗蛋白%≥16.014.0粗脂肪%≥2.52.5粗纤维%12-1810-20粗灰分%≤1012钙%0.5-1.00.5-1.0总磷%≥0.40.4钙:磷(1~2):1(1~2):1蛋氨酸+胱氨酸%≥0.65-消化能(MJ/kg)≥10.509.62卫生要求卫生指标应符合下表2的要求。表2卫生指标项目含量氟(mg/kg)≤150镉(mg/kg)≤5汞(mg/kg)≤0.1铅(mg/kg)≤0.5砷(mg/kg)≤10黄曲霉毒素B1(µg/kg)≤10沙门氏菌不得检出药物添加剂的使用(201营养性添加剂的使用生产过程要求生产过程基本要求应符合GB/T16764(包括原材料的生产和采购),禁止添加或使用有毒有害和国家明令禁止的物质。净含量的最大允许短缺量JJF75号令《定量包装商品计量监督管理办法》的规定。检验方法感官检验感观指标包括;水分(粗略)、混合均匀度、色泽、气味、杂质进行判定。理化检验混合均匀度按GB/T5918规定的方法测定。水分按GB/T6435规定的方法测定。粗蛋白质按GB/T6432规定的方法测定。粗纤维按GB/T6434规定的方法测定。粗脂肪按GB/T6433执行。粗灰分按GB/T6438规定的方法测定。钙按GB/T6436规定的方法测定。总磷按GB/T6437规定的方法测定氨基酸按GB/T18246规定的方法测定。消化能消化能以组成配方的原料计算所得。卫生指标按GB/T13078规定的方法测定检验规则组批相同材料、相同工艺,同一班次、同一批配方产品为一批。抽样按GB/T14699.1的规定执行。出厂检验型式检验正常生产时,每年至少一次,有下列情况之一者,必须进行型式检验:-新产品投产前-主要设备、工艺、原料、配方有较大改变,可能影响产品质量时;-停产半年及以上,再恢复生产时;-原料出现大的波动时;-出厂检验结果与上次型式检验有较大差异时;-国家质量监督管理机构提出进行型式检验要求时。型式检验项目:本标准技术要求中规定的全部检验项目。判定规则标签包装物上应标明产品名称,原料组成、产品成分分析保证值、净含量、贮存条件、使用说明、注意事项、生产日期、保质期、生产企业、企业地址。包装、运输、贮存和保质期包装包装应密封、不易破损、防潮、防水,包装材料应无毒无害。运输运输工具清洁、干燥并有防雨
温馨提示 1. 本站所有资源如无特殊说明,都需要本地电脑安装OFFICE2007和PDF阅读器。图纸软件为CAD,CAXA,PROE,UG,SolidWorks等.压缩文件请下载最新的WinRAR软件解压。 2. 本站的文档不包含任何第三方提供的附件图纸等,如果需要附件,请联系上传者。文件的所有权益归上传用户所有。 3. 本站RAR压缩包中若带图纸,网页内容里面会有图纸预览,若没有图纸预览就没有图纸。 4. 未经权益所有人同意不得将文件中的内容挪作商业或盈利用途。 5. 人人文库网仅提供信息存储空间,仅对用户上传内容的表现方式做保护处理,对用户上传分享的文档内容本身不做任何修改或编辑,并不能对任何下载内容负责。 6. 下载文件中如有侵权或不适当内容,请与我们联系,我们立即纠正。 7. 本站不保证下载资源的准确性、安全性和完整性, 同时也不承担用户因使用这些下载资源对自己和他人造成任何形式的伤害或损失。最新文档
DB37+T+5293-2024绿色建筑施工质量验收规程 DB15T+4264-2026公路工程路基绿色施工技术规范 手术室火灾隐患排查 潭州教育售后培训 2026幼儿教师资格证考试《综合素质》能力测试试题附解析 2026年顶管施工技术员专项考核试题及答案 2026上半年海南事业单位联考省直属(部门所属)及中央驻琼事业单位招聘备考题库附答案详解(黄金题型) 2026内蒙古呼和浩特航天经济开发区管理委员会招聘所属国有企业管理人员2人备考题库及参考答案详解(新) 2026吉林省科维交通工程有限公司东南地区项目部劳务派遣人员招聘14人备考题库含答案详解 2026广东佛山南海区桂城街道怡海第三幼儿园储备人员招聘备考题库含答案详解(能力提升) 2025年关于院外购药吃回扣自查报告 【化学】辽宁省丹东市2025届高三下学期总复习质量测试(一)试题(解析版) 信息系统分析与设计 课件全套 廖浩德 0 课程简介、1.1 计算与计算学科 -9 动态行为建模 仪表联锁培训课件 2025版小学语文新课程标准 2025至2030中国电催化氧化设备行业项目调研及市场前景预测评估报告 物业公司出纳管理制度 班级活动听歌识曲 华为固定资产管理制度 混凝土结构工程施工质量验收规范范本 客运驾驶员培训教学大纲相关知识
《宠物猫砂生产质量安全管理规范》及《宠物猫砂吸水特性测定方法》两项团体标准正式发布
自然鸟类03
TSDPIA 02
TSDPIA 06
宠物一千零一夜03
恐怖寵物店(03)
四开03:你好,宠物!
物怪03
金银03~水晶登场
小仓鼠大闯关第03话
原文链接: TSDPIA 03 https://www.mcbbbk.com/newsview1346065.html
| 上一篇: 猫咪禁忌食物清单,养猫必看! | 下一篇: 刚出生的老鼠可以吃吗 |
推荐分享

- 1养玉米蛇的危害 29003
- 2狗交配为什么会锁住?从狗狗生... 7410
- 3我的狗老公李淑敏33——如何... 6437
- 4豆柴犬为什么不建议养?可爱的... 4770
- 5南京宠物粮食薄荷饼宠物食品包... 4714
- 6中国境内禁养的十大鸟种,你知... 4699
- 7自制狗狗辅食:棉花面纱犬的美... 4434
- 8家养水獭多少钱一只正常 4363
- 9湖南隆飞尔动物药业有限公司宠... 4316
- 10广州哪里卖宠物猫狗的选择性多... 4270




