上海宠物狗遗传病检测
慧宠®宠物基因检测是慧思基因与警犬基地联合开发的基因检测产品,本产品通过血统鉴定、祖缘分析、遗传表达、疾病风险预警、安全用药检测、营养代谢评估、运动能力测算等方式对您的爱犬进行全面解读,由专业的兽医和遗传学专家依据检测结果为您的爱宠提供专业的评估及相应的指导。
随着经济、社会的发展,越来越多的人选择饲养宠物,而狗狗因其聪明伶俐、活泼可爱等特性,成为了广大爱宠人士的第一选择。狗狗的遗传疾病风险、用药安全等问题也时常困扰着我们。如何更科学地去了解狗狗、饲养狗狗也成为我们所关心的问题。慧宠®宠物狗基因检测是慧思基因推出的一款明星产品,其最大的特点就是能检测出狗狗的血统组成、祖源分析、外观特征、行为特征、遗传病风险、安全用药等信息,从而让您在饲养过程中能得到科学的育养建议,上海宠物狗遗传病检测,串商务服务,深圳市慧思基因科技有限公司,慧思基因科技,以及在狗狗生病时能安全正确地用药。
血统与祖源

犬布鲁氏菌_福建畜用药
外观特征

湖南布鲁氏菌快速检测卡_狗畜用药
行为特征

布鲁氏菌检测_福建畜用药快速检测
遗传病风险

串宠物狗基因检测_萌商务服务
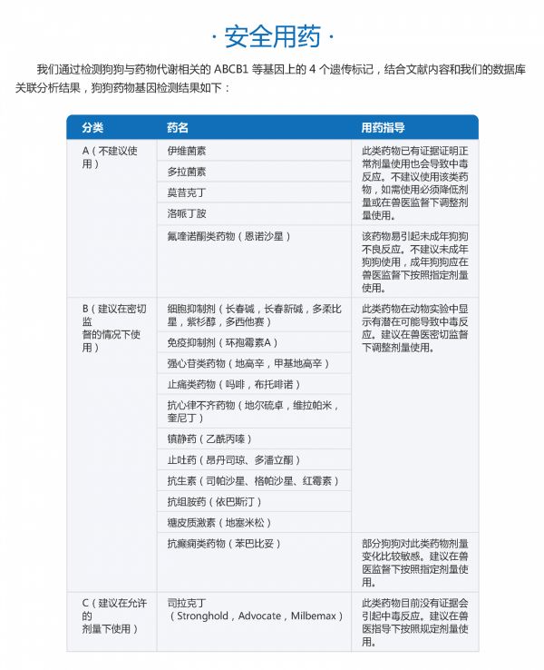
安全用药

犬布鲁氏菌抗体检测_江西畜用药检测
营养代谢

牛布鲁氏菌快速检测_江西畜用药抗体检测卡
育养建议

狗狗犬细小病毒检测卡_浙江医药、保养症状
检测过程:
1. 只需用我们提供的采集拭子,伸入狗狗的口腔内部,对口腔内壁进行充分接触摩擦30次;
2. 采样完成后,将拭子冠伸进保存液并用力掰断,使其落入保存液中,上海宠物狗遗传病检测,狗狗胸背带相关,将保存管的盖子拧紧,上下摇晃10秒即可;
3. 最后将保存管放入寄回盒中,同填写好的信息采集表一并寄回,您便可等待检测结果反馈;
4. 采集的样品将会被送往实验室进行分析检测,上海宠物狗遗传病检测,宠物食相关,收到检测完成的通知后,在慧思基因官网或公众号中找到报告查询页面,输入样本编号,即可查询检测报告。

大型宠物狗外观预测_广东商务服务遗传病检测
狗布鲁氏菌试纸_福建畜用药抗体检测卡
相关知识
上海宠物狗遗传病检测
宠物基因检测日渐兴起,遗传病检测引发火爆讨论
3句话概括宠物基因检测,真的很强大!
广东宠孚生物科技申请一种犬常见遗传病的复合扩增引物组合、检测试剂盒及应用专利,无需基因测序即能获知犬只遗传病基因状况
猫常见遗传病基因检测不再难,拓瑞又有新项目开始收样检测啦!
犬猫遗传病大筛查
布偶猫会有哪些遗传病 布偶猫遗传病
宠物遗传病检测:有21%的宠物需要,却只有1%的宠主知道
犬猫遗传病大筛查。犬猫遗传病大筛查 中国首家医学专业级宠物遗
解读宠物遗传密码,实现健康管理,宠物基因检测!
网址: 上海宠物狗遗传病检测 https://www.mcbbbk.com/newsview154314.html
| 上一篇: 品种猫遗传病——加菲、波斯短头综 |
下一篇: 生命的本源,来自基因 ;狗狗不能 |
推荐分享
- 1养玉米蛇的危害 28694
- 2狗交配为什么会锁住?从狗狗生 7180
- 3我的狗老公李淑敏33——如何 6236
- 4豆柴犬为什么不建议养?可爱的 4637
- 5南京宠物粮食薄荷饼宠物食品包 4563
- 6中国境内禁养的十大鸟种,你知 4429
- 7湖南隆飞尔动物药业有限公司宠 4259
- 8自制狗狗辅食:棉花面纱犬的美 4257
- 9家养水獭多少钱一只正常 4212
- 10广州哪里卖宠物猫狗的选择性多 4122
