基于51单片机的智能鱼缸宠物喂食养殖系统
LCD1602液晶显示当前的时间,当前食物重量,当前温湿度,温湿度是通过DHT11传感器测量
hx711压力传感器检测当前食物重量按键设置喂养时间(3个时间段)按键设置每次投放食物重量如果时间到了喂养时间,并且食物剩余量小于设置的食物重量
电机才会正转,模拟进行投食,重量达到投放标准后,电机反转
模拟停止喂食。
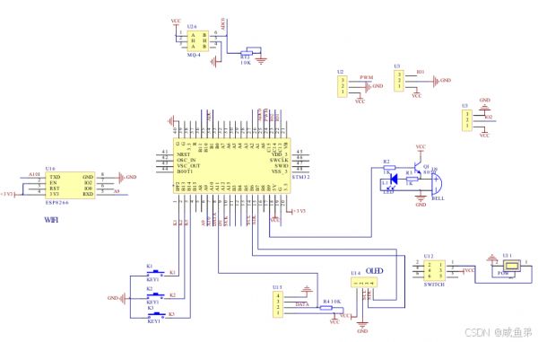
可以进行手动喂食水位传感器测量无水时,通过水泵补水通过蓝牙可以将数据传输到手机的串口蓝牙APP上进行显示5V电压供电 实物可做,其他功能也可以 电路图
PCB

源代码
u8 Temperature_High;
u8 Temperature_Low;
u8 Humidity_High;
u8 Humidity_Low ;
u8 SoilHumidity_High;
u8 SoilHumidity_Low;
u8 Air_High;
u16 LightLux_High;
u16 LightLux_Low ;
double Humidity;
double Temperature;
double SoilHumidity;
double Lightlux;
double SoilTemperature;
double Air;
u8 Auto;
u8 flag=0;
u8 flag0=0;
u8 flag1=0;
u8 flag2=0;
u8 flag3=0;
u8 flag4=0;
u8 channel;
u8 AirAlarm=0;
u8 Airflag=0;
int main(void)
{
unsigned char temp[256];
System_Init();
u1_printf("系统初始化成功rn");
while(WiFi_ConnectServer())
{
delay_ms(2000);
}
WiFi_RxCounter=0;
memset(WiFi_RX_BUF,0,WiFi_RXBUFF_SIZE);
Connect_flag = 1;
WiFi_Send("{"state":1}",strlen("{"state":1}"),500);
OLED_ShowCHinese(12,2,26);
OLED_ShowCHinese(28,2,27);
OLED_ShowCHinese(44,2,28);
OLED_ShowCHinese(60,2,29);
OLED_ShowChar(76,2,':',16);
OLED_ShowCHinese(4,4,33);
OLED_ShowCHinese(20,4,34);
OLED_ShowCHinese(36,4,35);
OLED_ShowCHinese(52,4,36);
OLED_ShowChar(68,4,':',16);
OLED_ShowChar(108,4,'%',16);
OLED_ShowCHinese(8,6,22);
OLED_ShowCHinese(24,6,23);
OLED_ShowChar(40,6,':',16);
OLED_ShowString(96,6,"Lux",16);
if(Auto)
{
OLED_ShowCHinese(84,2,32);
OLED_ShowCHinese(100,2,31);
}
else
{
OLED_ShowCHinese(84,2,30);
OLED_ShowCHinese(100,2,31);
}
memset(temp,0,256);
sprintf((char*)temp,"{"AirAlarm":%d}",AirAlarm);
WiFi_Send(temp,strlen((char*)temp),500);
TIM3_ENABLE_1S();
TIM1_ENABLE_2ms();
while(1)
{
if(flag0)
{
tim3_OK();
}
KeyDriver1();
WifiDataHandle();
AutoPattern();
if(Air>Air_High)
{
AirAlarm=1;
}
else
{
AirAlarm=0;
}
if(Airflag!=AirAlarm)
{
memset(temp,0,256);
sprintf((char*)temp,"{"AirAlarm":%d}",AirAlarm);
WiFi_Send(temp,strlen((char*)temp),500);
}
Airflag=AirAlarm;
}
}
void tim3_OK(void)
{
u8 temp1[256];
TempHumi_State();
SoilHumidity_State();
SoilTemperature_State();
Light_State();
MQ_State();
if(flag)
{
memset(temp1,0,256);
sprintf((char*)temp1,"%2.1f",Temperature);
OLED_ShowString(76,0,temp1,16);
memset(temp1,0,256);
sprintf((char*)temp1,"%2.1f",Humidity);
OLED_ShowString(72,2,temp1,16);
memset(temp1,0,256);
sprintf((char*)temp1,"%2.1f",SoilTemperature);
OLED_ShowString(76,4,temp1,16);
memset(temp1,0,256);
sprintf((char*)temp1,"%2.1f",SoilHumidity);
OLED_ShowString(72,6,temp1,16);
}
else
{
memset(temp1,0,256);
sprintf((char*)temp1,"%.2f",Lightlux);
OLED_ShowString(48,6,temp1,16);
memset(temp1,0,256);
sprintf((char*)temp1,"%.2f",Air);
OLED_ShowString(76,4,temp1,16);
}
flag0=0;
}
void AutoPattern(void)
{
if(Auto==1)
{
if(SoilHumidity_High<SoilHumidity)
{
if(flag1==0)
{
WATER_OFF;
WATER_State();
flag1=1;
}
}
else if(SoilHumidity_Low>SoilHumidity)
{
if(flag1==0)
{
WATER_ON;
WATER_State();
flag1=1;
}
}
else
{
flag1=0;
}
if(LightLux_High<Lightlux)
{
if(flag2==0)
{
LED_OFF;
LED_State();
flag2=1;
}
}
else if(LightLux_Low>Lightlux)
{
if(flag2==0)
{
LED_ON;
LED_State();
flag2=2;
}
}
else
{
flag2=0;
}
if(Humidity_High<Humidity)
{
if(flag3==0)
{
FAN_ON;
FAN_State();
flag3=1;
}
}
else if(Humidity_Low>Humidity)
{
if(flag3==0)
{
FAN_OFF;
FAN_State();
flag3=2;
}
}
else
{
flag3=0;
}
if(Temperature_High<Temperature)
{
if(flag4==0)
{
flag4=1;
StepMotor_CCW();
WiFi_Send("{"RiShSt":1}",strlen("{"RiShSt":1}"),500);
}
}
else if(Temperature_Low>Temperature)
{
if(flag4==0)
{
flag4=2;
StepMotor_CW();
WiFi_Send("{"RiShSt":0}",strlen("{"RiShSt":0}"),500);
}
}
else
{
flag4=0;
}
}
}
void System_Init(void)
{
IIC_Init();
Out_Init();
delay_init();
OLED_Init();
OLED_Clear();
OLED_ShowCHinese(0,0,39);
OLED_ShowCHinese(16,0,40);
OLED_ShowCHinese(32,0,4);
OLED_ShowCHinese(48,0,5);
OLED_ShowCHinese(64,0,41);
OLED_ShowCHinese(80,0,37);
OLED_ShowCHinese(96,0,2);
OLED_ShowCHinese(112,0,3);
Adc_Init();
Usart1_Init(115200);
Usart2_Init(115200);
TIM4_Init(1000,7200);
KEY_Init();
StepMotor_Init();
ReadBackup();
TempHumi_State();
SoilHumidity_State();
Light_State();
SoilTemperature_State();
MQ_State();
WiFi_ResetIO_Init();
RxBuff_Init();
}
元器件清单 基于51单片机的智能鱼缸宠物喂食养殖系统名称型号数量单片机STC89C521晶振11.0592M1电解电容10uF1电解电容1000uf1瓷片电容22pF2电阻10K3电阻1K4电阻2K1蜂鸣器有源1三极管S90121按键5显示屏LCD16021排针16P1排母16P1人体红外模块HC-SR5011排母3P1温度传感器DS18B201烟雾传感器MQ-21模数转换器ADC08321IC座8P1GSM模块SIM800c1电源座5MM1电源线5V2A1自锁开关1继电器1小水泵1导线若干焊锡丝若干 参考文献参考文献
[1]王德保.GPS在城市控制网中的应用研究[D].山东:山东科技大学,2005.
[2]何立民.从现代计算机视角看嵌入式系统(4)嵌入式系统40年发展史[J].单片机与嵌入式系统应用,2016,16(04):77-79.
[3]康桂霞,刘达.FPGA应用技术教程[M].北京:人民邮电出版社:201306.229.
[4]朴德慧,衣英刚.液晶显示器驱动板MCU电路介绍(上)[J].家电检修技术,2012(11):53.
[5]段廷魁.全球卫星定位系统(GNSS)在工程测量中的实践运用探索0[J].科技创新与应用,2021(05):182-184.
[6]宋戈,黄鹤松.51单片机应用开发范例大全[M].北京:人民邮电出版社:国家信息技术紧缺人才培养工程系列丛书,201206.558.
[7]罗小青.单片机原理及应用教程[M].北京:人民邮电出版社,201409.180.
[8]沈庆阳.单片机实践与应用[M].北京:清华大学出版社,2002.
[9]杜深慧.温湿度检测装置的设计与实现[M].北京:机械工业出版社,2004.
[10]林嘉.基于89S52的LCD1602程序设计[J].电脑知识与技术,2012(26):6376-6378.
[11]刘光伟.基于单片机的温室温湿度监测系统设计与实现[D].秦皇岛市:燕山大学,2012.
[12]褚福强,董学仁.单片机的网络接入技术研究[J].仪器仪表用户,2006(05):4-5.
[13]陈英俊.基于单片机的温湿度监测和报警系统设计[J].广东石油化工学院学报,2013(04):42-46.
[14]廖丽媛.基于应变式扭矩传感器的测量系统的设计[D].上海市:东华大学,2013.
[15]刘九庆.温室环境工程技术[M].吉林:东北林业大学出版社,2002.
[16]王明喜,崔世茂.大棚型日光温室光照、温度及湿度等性能的初步研究[J].农业工程技术(温室园艺),2008(05):19-21.
[17]张迎辉.单片微型计算机键盘接口设计[J].信息技术,2004(07):68-69+91.
[18]张友德,赵志英.单片微型机原理应用与实验[M].上海市:复旦大学出版社,2003.
[19]赵芝芸.温室智能监控系统[D].江苏:江苏科技大学,2010.
[20]张宏伟.基于STM32的智能环境监测系统设计与实现[J].大庆师范学院学报,2020(05):32-35.
[21]王世伟,杨越.基于STM32的多型号舵机调试器设计[J].九江学院学报(自然科学版),2020,35(02):33-36.
[22]Pengcheng Zhao,Meijun Ni,Chao Chen,Chenxi Wang,PingpingYang,Xiahui Wang,Chunyan Li,Yixi Xie,Junjie Fei. A Novel Self-protection Hydroquinone Electrochemical Sensor Based on Thermo -sensitive Triblock Polymer PS-PNIPAm-PS[J].
[23]Jian Wang,Jing Chen,Xiaofu Xiong,Xiaofeng Lu,ZhengLiao,Xiaobo Chen.Temperature safety analysis and backup protectionscheme improvement for overhead transmission line in poweroscillation condition[T].Electric Power Systems Research,2019,166.
[24]Fuji Electric Co.Ltd.;Patent Issued for SeiconductorDevice And Method Of Outputting Temperature Alarm (USPTO10,164,626)[J].Electronics Newsweekly,2019.
[25]VERSID,INC;Patent Issued for Refrigeration UnitTemperature Alarm Using Thermal Properties of Food to Eliminate FalseAlarms (USPTO 9752810)[J].Computers,Networks &Communications,2017.
[26]Fuji Electric Co.Ltd;Patent Application Titled"Semiconductor Device and Method of Outputting Teperature Alarm"Published Online (USPTO 20170077919)[J]. Technology & BusinessJournal,2017.
[27]su Yuanping,Xu Lihong,Goodman Erik D.Multi-layerhierarchical optimisation of greenhouse climate setpoints for energyconservation and improvement of crop yield[J].Biosystems
[28]黄松茂.基于STM32的家庭环境监测系统的设计与实现[D].甘肃兰州.西北师范大学,2018.:23-30.
[29]李大琳.智能车内温度监测系统设计[J].山东工业技术,2014(12):80-81.
[30]郭雯,王海涛. 智能输液系统的发展与应用.医疗卫生装备,shiwu
实物可做,资料齐全,其他功能也可做~可供学习和参考使用!
相关知识
基于51单片机控制的智能鱼缸系统设计
基于51单片机智能鱼缸鱼塘养殖宠物喂食系统
基于51单片机智能鱼缸温度控制系统设计
【设计与实现】基于STC12C5A60S2的智能鱼缸控制系统:温控、LED照明、投喂与水循环,基于51单片机的智能鱼缸控制系统设计与实现
基于单片机的宠物喂食系统设计(51基础版)
基于单片机的智能宠物投喂系统的设计
基于单片机的智能宠物喂食系统设计
基于51单片机的鱼缸的设计
基于单片机的智能鱼缸
单片机设计:基于单片机的智能鱼缸控制系统的设计与实现
网址: 基于51单片机的智能鱼缸宠物喂食养殖系统 https://www.mcbbbk.com/newsview704331.html
| 上一篇: 以黑斑鲫的饲养为例,打造理想宠物 |
下一篇: 以黑格尔野生七彩为宠物的饲养方法 |
推荐分享
- 1养玉米蛇的危害 28694
- 2狗交配为什么会锁住?从狗狗生 7180
- 3我的狗老公李淑敏33——如何 6236
- 4豆柴犬为什么不建议养?可爱的 4637
- 5南京宠物粮食薄荷饼宠物食品包 4563
- 6中国境内禁养的十大鸟种,你知 4429
- 7湖南隆飞尔动物药业有限公司宠 4259
- 8自制狗狗辅食:棉花面纱犬的美 4257
- 9家养水獭多少钱一只正常 4212
- 10广州哪里卖宠物猫狗的选择性多 4122
